重庆公布最新低空产业链产品名录 35家企业相关产品入选
2026-03-24 09:31:08来源:华龙网编辑:周利宏责编:周利宏

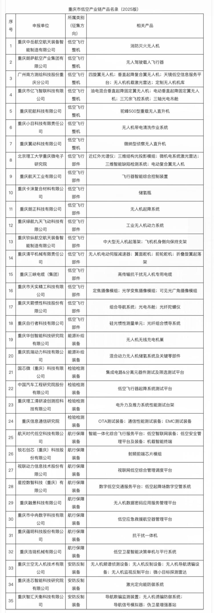
  第1眼TV-华龙网讯(记者 梁浩楠)为有效提升低空产业链制造水平,推动产业高质量发展,3月23日,重庆市经济和信息化委员会、重庆市发展和改革委员会联合公布《重庆市低空产业链产品名录(2025年版)》,共有35家企业相关产品入选。

重庆市经济信息委官网截图。

  这些产品涵盖低空飞行整机、低空飞行部件、能源补给装备、检验检测装备、航行保障装备、安防反制装备等。如重庆驼航科技有限公司的驼峰500型重载无人直升机,是国内少有的具备最大载重300公斤级以上有效载荷、全地形起降能力的无人航空运输平台,载重240kg时最长航时可达3h以上、关键部件100%国产化,多项技术指标达到全国领先水平。

  市经济信息委相关负责人表示,对入选的产品将积极组织开展供需对接活动,加大产业链名录企业推广应用,提升重庆市低空产业链供应链现代化水平。

国际在线版权与信息产品内容销售的声明

1、“国际在线”由中国国际广播电台主办。经中国国际广播电台授权,国广国际在线网络(北京)有限公司独家负责“国际在线”网站的市场经营。

2、凡本网注明“来源:国际在线”的所有信息内容,未经书面授权,任何单位及个人不得转载、摘编、复制或利用其他方式使用。

3、“国际在线”自有版权信息(包括但不限于“国际在线专稿”、“国际在线消息”、“国际在线XX消息”“国际在线报道”“国际在线XX报道”等信息内容,但明确标注为第三方版权的内容除外)均由国广国际在线网络(北京)有限公司统一管理和销售。

已取得国广国际在线网络(北京)有限公司使用授权的被授权人,应严格在授权范围内使用,不得超范围使用,使用时应注明“来源:国际在线”。违反上述声明者,本网将追究其相关法律责任。

任何未与国广国际在线网络(北京)有限公司签订相关协议或未取得授权书的公司、媒体、网站和个人均无权销售、使用“国际在线”网站的自有版权信息产品。否则,国广国际在线网络(北京)有限公司将采取法律手段维护合法权益,因此产生的损失及为此所花费的全部费用(包括但不限于律师费、诉讼费、差旅费、公证费等)全部由侵权方承担。

4、凡本网注明“来源:XXX(非国际在线)”的作品,均转载自其它媒体,转载目的在于传递更多信息,丰富网络文化,此类稿件并不代表本网赞同其观点和对其真实性负责。

5、如因作品内容、版权和其他问题需要与本网联系的,请在该事由发生之日起30日内进行。

 国际在线重庆频道联系方式   电话/传真:023-68386677   投稿邮箱:cq@cri.cn