万州|黔江|涪陵|渝中|江北|南岸|北碚|渝北|巴南|长寿|江津|合川|永川|南川|綦江|潼南|大足|璧山|铜梁|两江新区
丰都|垫江|武隆|忠县|云阳|奉节|巫山|巫溪|石柱|秀山|酉阳|彭水|城口|荣昌|开州|梁平|大渡口|沙坪坝|九龙坡|万盛
元旦跑高速不免费 这份重庆高速出行指南请收好
华龙网12月26日17时45分讯 元旦假期将至,26日,重庆高速集团发布消息,2019年元旦假期时间为12月30日至1月1日共三天。元旦假期高速公路不实施免费通行,预计车流量较平时增多,为服务广大市民安全快捷出行,重庆高速集团制定了重庆高速2019年元旦出行服务指南,为你出行提供参考。
预计总车流量将达276万辆次 这3个时段车流量较大
重庆高速集团介绍,2019年元旦假期,预计车流量同比增长8%左右,预计节日期间总车流量达到276万辆次,日均突破92万辆次,较路网平日车流量增长超过30%,单日最高车流量将达到93万辆次。
其中,预计元旦期间,我市高速小型客车车流量将达到230万辆次,日均小型客车流量76万辆次左右。预计3天假期高速公路车流量呈“V”字形趋势,假期第一天和最后一天车流量较大,假期中间车流量相对较小。
预计12月29日15:00—20:00、12月30日9:00—11:00为重庆高速路网出城方向车流量最大时段;1月1日14:00—20:00为路网返城方向车流量最大时段。
重庆高速集团提醒市民,请合理安排出行时间,尽量避开以上时段。如遇道路拥堵,请控制车速,有序行进,不要占用应急车道。如遇收费站车道流量较大,请按标志提示内容提前驶入相应车道和收费站相应区域,非ETC车辆不能通行ETC车道。
这些路段易拥堵
元旦期间,重庆高速哪些路段易拥堵?重庆高速集团根据以往节假日车流量数据分析,预计我市高速易拥堵路段:
成渝路:西环-中梁山隧道-白市驿;
渝武路:北环-三溪口-北碚隧道;
渝广路:G85两江-静观;
渝涪路:东环-唐家沱-铁山坪隧道-鱼嘴;
渝黔路:南环-G75巴南-一品-綦江;
渝湘路:G65巴南-南环段;
渝遂路:铜梁东-云雾山隧道段;
长万路:长寿湖-桃花段。
此外,元旦期间我市高速车流量较大的收费站有:
成渝路G85九龙坡站、渝武路G75北碚站、渝广路G85两江站、渝涪路G50江北站、垫忠路G42牡丹源站、界水路G65巴南站、渝黔路G75巴南站、渝黔路G75崇溪河站、綦江站、万盛站、G93沙坪坝站。
隧道内事故多发 出行请注意
元旦期间,我市高速车流量增大,重庆高速集团也梳理了我市高速事故多发路段:
成渝路:中梁山隧道、缙云山隧道;
渝武路:北碚隧道、西山坪隧道;
渝涪路:铁山坪隧道、晏家-洛碛路段;
渝黔路:一品-綦江路段;
界水路:龙凤山隧道、石龙隧道;
水武路:白马至武隆段隧道群。
重庆高速集团提醒驾驶员,通行隧道时开启灯光、控制车速、不要变道、谨慎驾驶。切勿疲劳驾驶,行驶2小时左右可选择相应服务区停车休息。
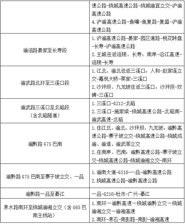
附:分流线路


(记者 刘艳)
相关新闻
国际在线版权与信息产品内容销售的声明:
1、“国际在线”由中国国际广播电台主办。经中国国际广播电台授权,国广国际在线网络(北京)有限公司独家负责“国际在线”网站的市场经营。
2、凡本网注明“来源:国际在线”的所有信息内容,未经书面授权,任何单位及个人不得转载、摘编、复制或利用其他方式使用。
3、“国际在线”自有版权信息(包括但不限于“国际在线专稿”、“国际在线消息”、“国际在线XX消息”“国际在线报道”“国际在线XX报道”等信息内容,但明确标注为第三方版权的内容除外)均由国广国际在线网络(北京)有限公司统一管理和销售。
已取得国广国际在线网络(北京)有限公司使用授权的被授权人,应严格在授权范围内使用,不得超范围使用,使用时应注明“来源:国际在线”。违反上述声明者,本网将追究其相关法律责任。
任何未与国广国际在线网络(北京)有限公司签订相关协议或未取得授权书的公司、媒体、网站和个人均无权销售、使用“国际在线”网站的自有版权信息产品。否则,国广国际在线网络(北京)有限公司将采取法律手段维护合法权益,因此产生的损失及为此所花费的全部费用(包括但不限于律师费、诉讼费、差旅费、公证费等)全部由侵权方承担。
4、凡本网注明“来源:XXX(非国际在线)”的作品,均转载自其它媒体,转载目的在于传递更多信息,丰富网络文化,此类稿件并不代表本网赞同其观点和对其真实性负责。
5、如因作品内容、版权和其他问题需要与本网联系的,请在该事由发生之日起30日内进行。